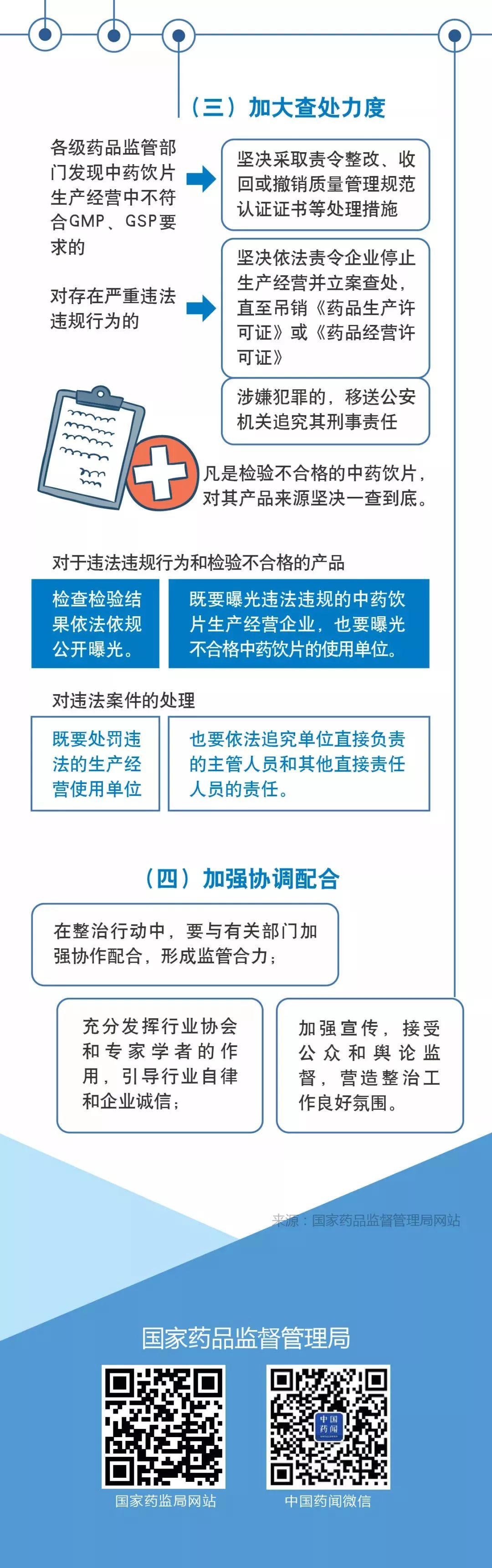
中药饮片是中药的重要组成部分,既可以用于中医临床配方使用,也可以用于中成药生产,其质量关乎人民群众用药安全有效。近年来,各级药品监管部门持续加大对中药饮片监督检查和抽检力度,依法查处和曝光违法违规企业和不合格产品,中药饮片总体质量状况有所好转,但存在的问题仍不容乐观。
为进一步加强中药饮片监督管理,提高中药饮片质量,国家药品监督管理局决定在全国范围内开展为期一年的中药饮片质量集中整治。